开发者社区
影刀学院
帮助中心
在分析需求搭建流程图的时候用的是什么工具来绘制流程图的?
回答
收藏
开发者社区
>
问答
>
详情
>
在分析需求搭建流程图的时候用的是什么工具来绘制流程图的?
l
luosir
2025-08-17 19:13
·
浏览量:303
l
luosir
发布于
2025-08-17 19:13
303浏览
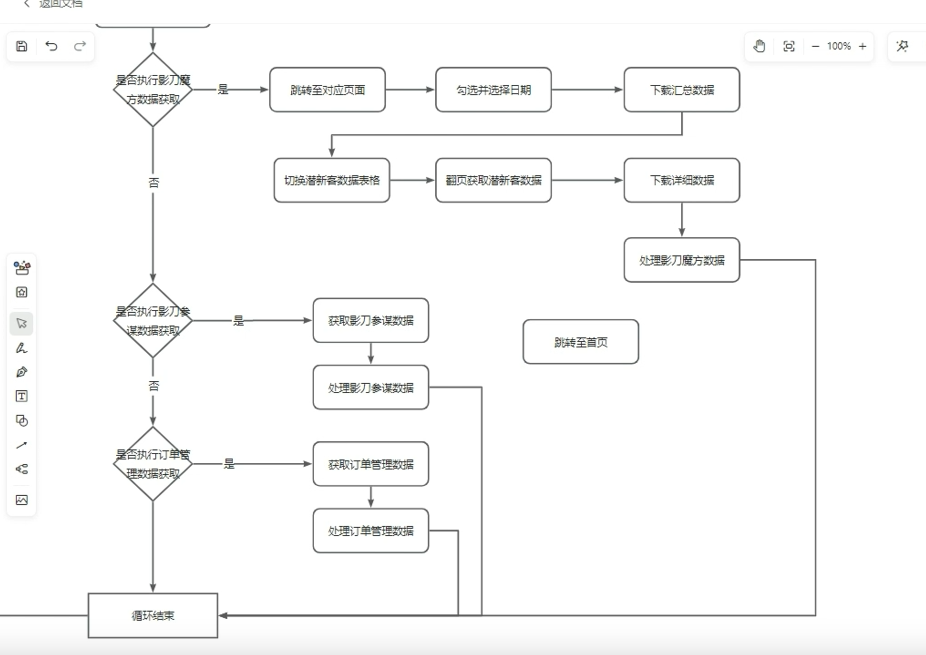
就下面这个流程图是通过什么工具来绘制的?wps吗?
尝试过的方案
收藏
全部回答
(
1
)
最新
发布回答
回答