

首先感谢原本“飞书多维表格”、“飞书多维表格(RPA)”指令的作者,节省了大家很多时间。
但是多维表格的操作有几条前置条件:
总体还是有诸多障碍的
最近在研究飞书多维表格插件,发现插件也能够读写多维表格
挖了一下鉴权链路,发现是另外一套体系
可以发现,绝大多数接口都是兼容原本open-api的(少部份接口没有,怀疑BaseOpenSDK背后的API是拷贝的OpenAPI的旧版本魔改的)
然后就花了点时间
从写py、做测试、再到装修指令,中间的坑还是不少的
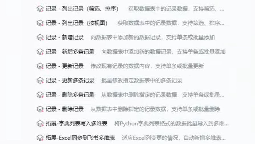
最后,搞出了下图的这些指令(大部分指令的使用方式还是 抄袭 致敬“飞书多维表格(RPA)”的)


最后这两个指令都会根据字典键、表头的变化,动态新增多维表字段(同时自动根据对应键、列的值推断字段类型)。
同时提供了额外字段(一个字典)的填充,自动给所有数据追加这些额外字段,再写入多维表。
比如平台下载的当日数据,你希望在写入多维表时多一个日期纬度,方便后面分析历史趋势。你只需要在指令的“额外字段”参数设置 {"日期": "2025-09-03"}
以上设计,我的希望是极大程度减少“简单变更”引起的维护量(适用于某些平台下载账单的表头经常变更、新增的情况)
顺便给大家看一下如何获取多维表格授权码

指令暂时没有渠道分享,直接打压缩包给大家了
海绵宝宝:你一开始不是要搞飞书多维表格插件吗?怎么分享个RPA指令就完了
派大星:还在搞~还在搞~ 点我查看